HT APP 操作说明书

文章详情

HT APP 操作说明书Ver:2025-8

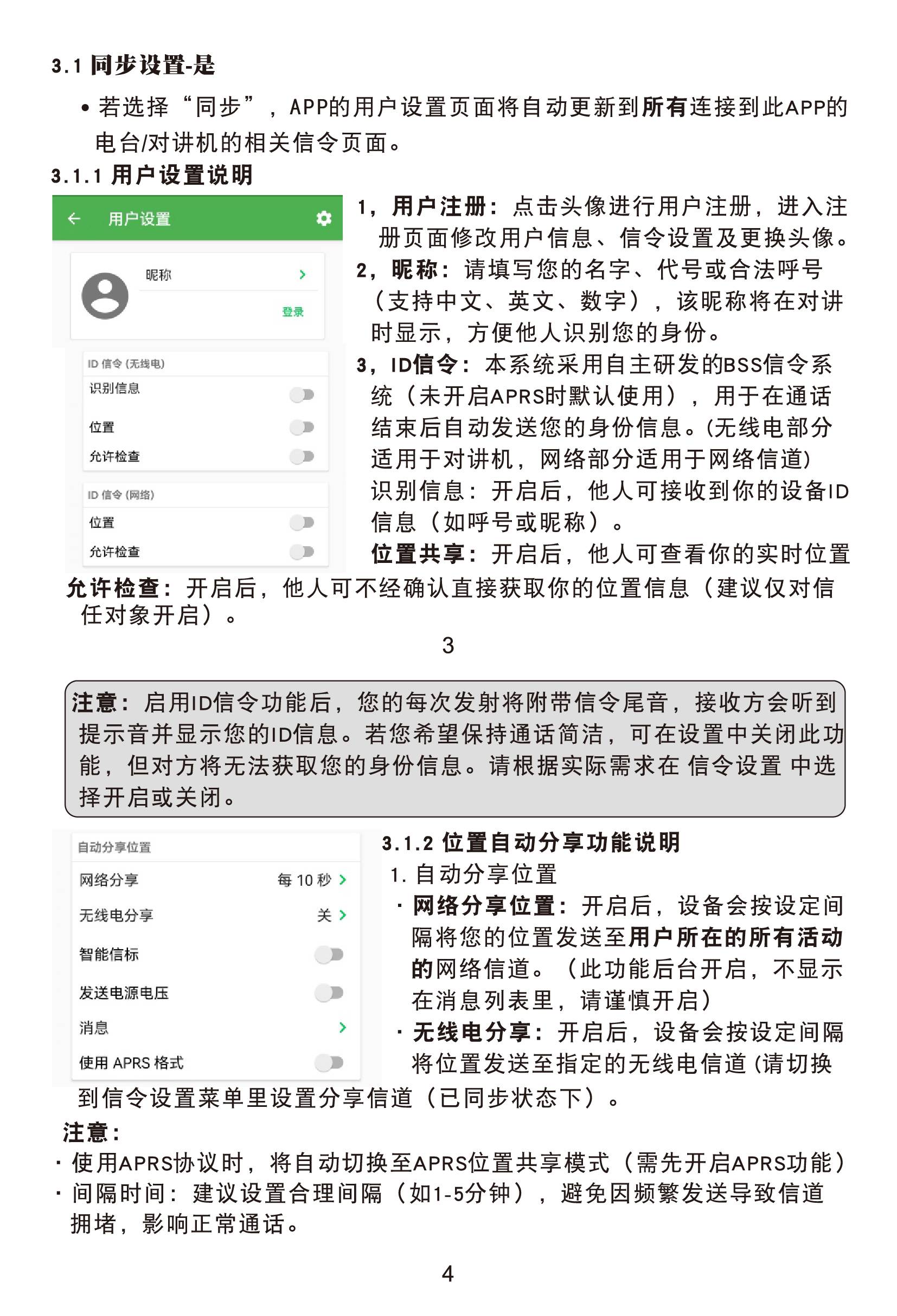
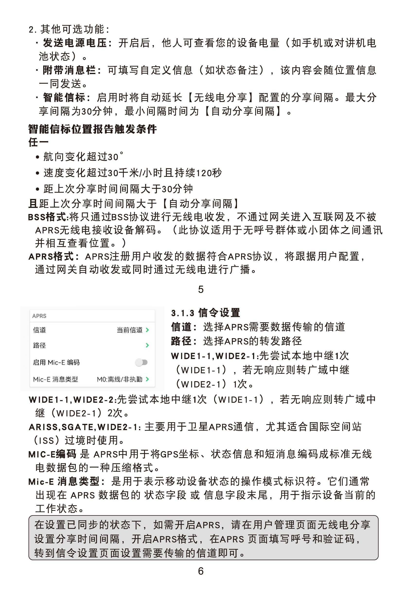
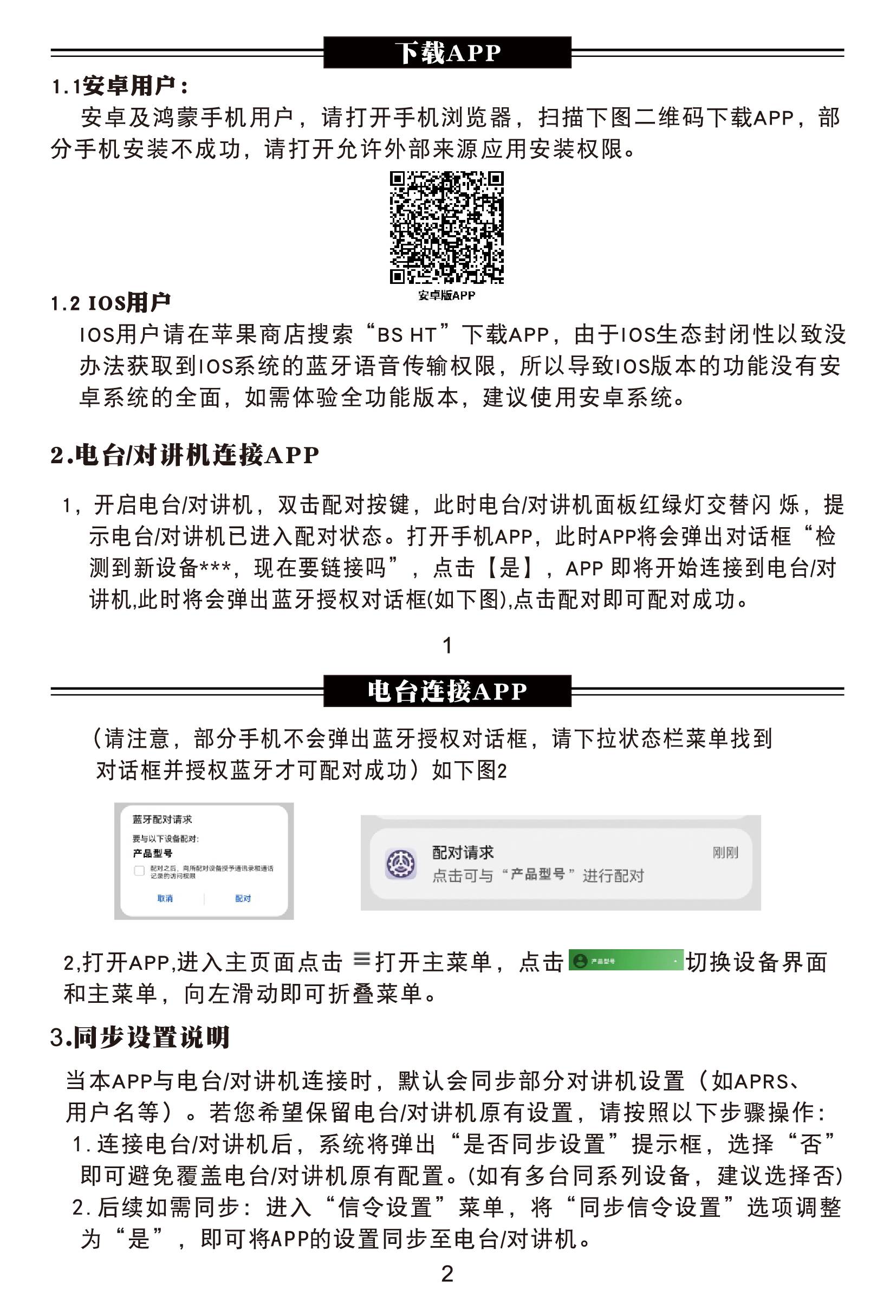
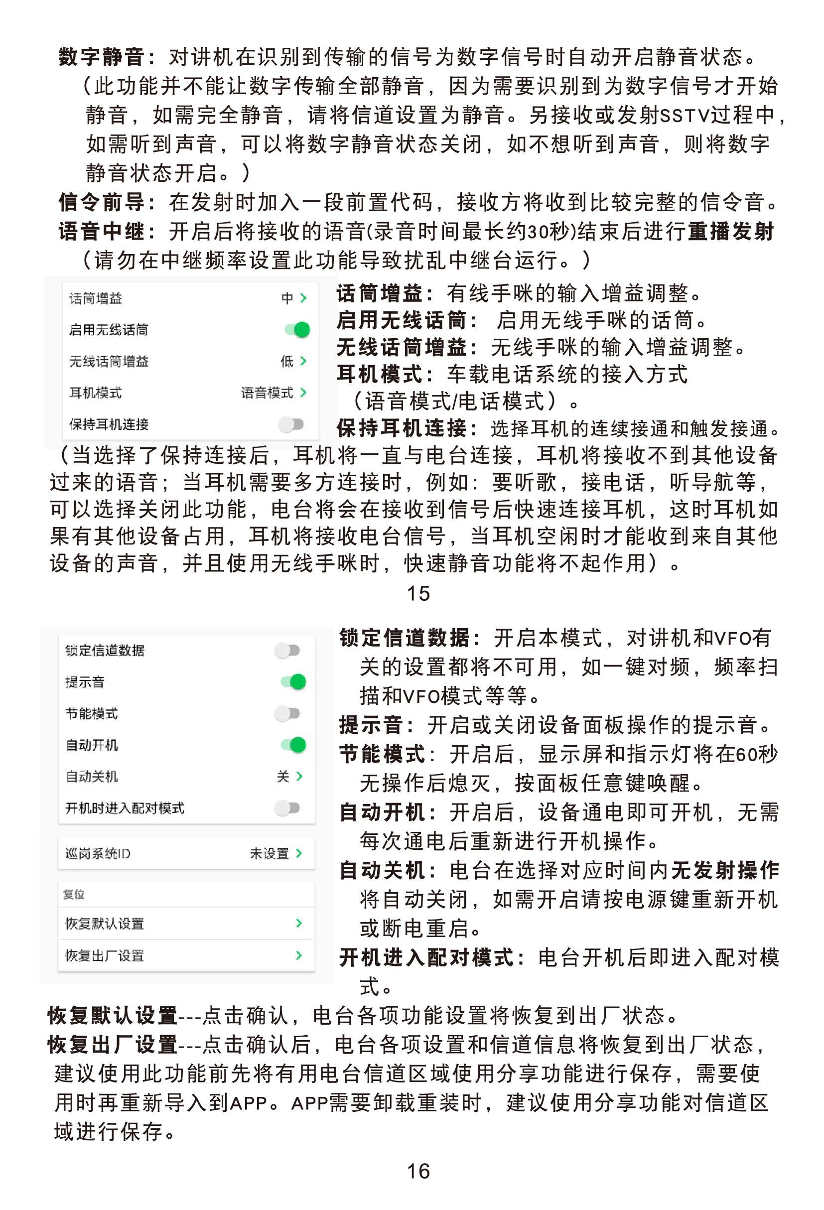
HT APP 操作说明书

HT APP 操作说明书

HT APP 操作说明书

HT APP 操作说明书

HT APP 操作说明书

HT APP 操作说明书

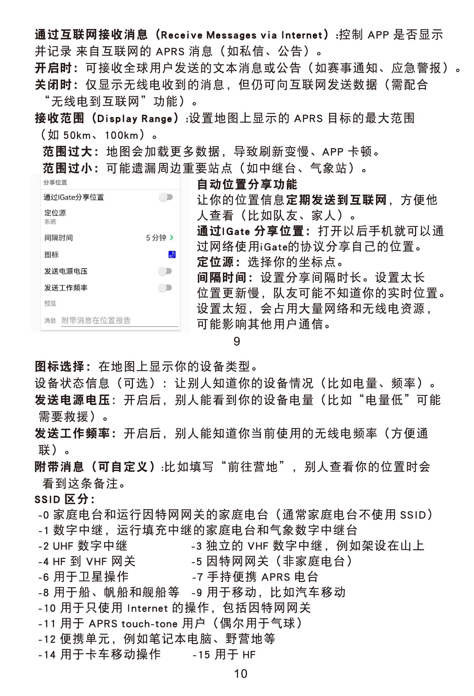
HT APP 操作说明书

HT APP 操作说明书

HT APP 操作说明书

HT APP 操作说明书

HT APP 操作说明书

HT APP 操作说明书

HT APP 操作说明书

HT APP 操作说明书

HT APP 操作说明书

HT APP 操作说明书

齐鲁HAM网附件下载
如无特殊说明,资源来源于网络,仅供学习使用,请支持正版!

微信打赏

支付宝打赏

文章来源:威诺智造

QLHAM.COM:电波连齐鲁·温情递神州

本文链接:https://qlham.com/2987.html

相关推荐
ICOM-IC-7610-HF/50MHz基本操作手册中英文版
ICOM-IC-7610-HF/50MHz基本操作手册中英文版(下图为局部预览,完整版请下载附件)
操作说明 2026-02-10
140

扫描二维码

添加微信好友

扫描二维码

QQ:1247432123